为深入贯彻落实党的二十届三中全会精神、全国教育大会精神、学校第十一次党代会精神,引导广大同学面向国家重大需求,积极投身科技创新,同时做好湖北省第十五届、全国第十九届“挑战杯”大学生课外学术科技作品竞赛的筹备遴选工作,推动学校学生课外学术科技活动蓬勃开展。学院于近期举办了第十五届“神农杯”大学生课外学术科技作品竞赛院赛。
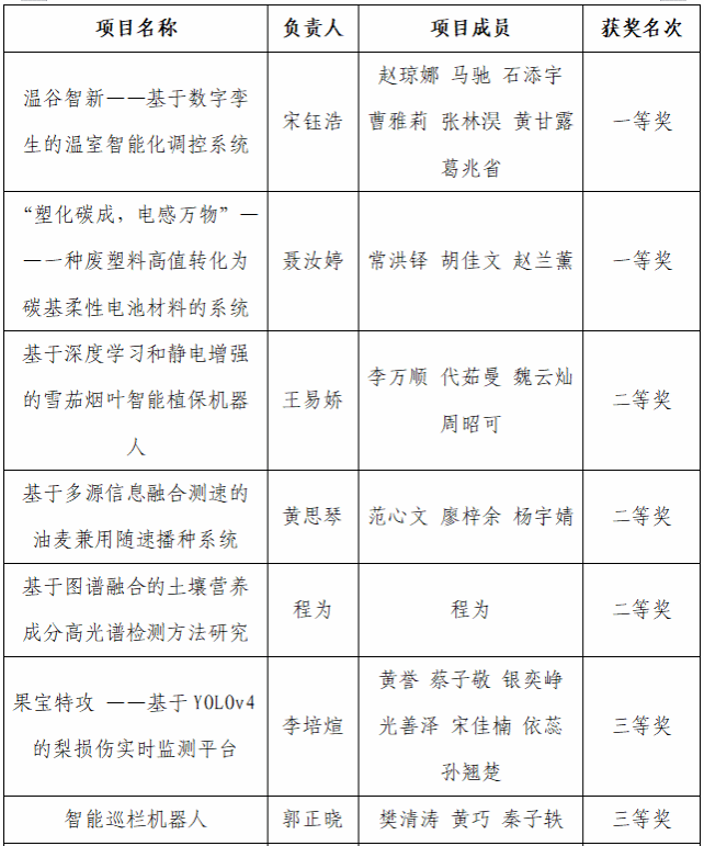
经学院前期宣传动员、学生自主申请参加,由学院统一评审,最终评选出一等奖2项,二等奖3项,三等奖4项,优秀奖5项。拟获奖名单公示如下:


以上结果公示时间为2025年3月7日-3月9日,如有异议请向学生工作办公室反映,联系电话:87282186;联系人:廖婷。
英国365集团公司
2025年3月7日